推薦簡章
更多>
政策解讀

快速擇校
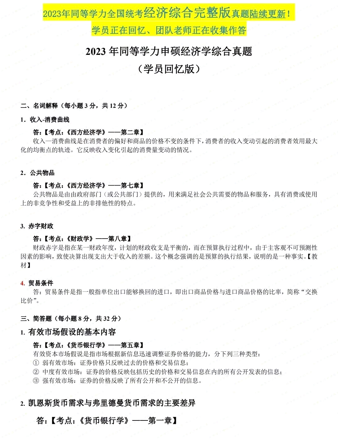
目前咱們已收集到2025年同等學力申碩經濟考試真題,為讓大家時間預估自己的得分概況,考題答案解析已經新鮮出爐啦!大家快來對一下答案吧!

推薦簡章
更多>相關文章推薦
12
10
現在職場對人才的綜合素養要求持續提升,其中深圳大學在職研究生的同等學力申碩以“低門檻入門、高質量培養”為核心特色,既降低了在職人士的自學壓力,又能保障了證書價值。然而很多考生對其自學難度不是非常了解,下文將著重介紹2026年深圳大學同等學力申碩自學難嗎,含金量以及熱招專業等內容。
12
10
現在教育領域對復合型人才的需求日益凸顯,不少職場人希望通過跨專業深造進入教育相關領域。尤其是華中師范大學在職研究生的同等學力申碩項目,憑借免試入學的特性降低了跨界門檻,下面本文將深入介紹華中師范大學同等學力申碩2026跨專業報考要求,報名入口以及熱門專業等內容。
12
10
現在職場競爭愈發聚焦“專業深度+實踐能力”的雙重優勢,其中大連大學在職研究生的同等學力申碩項目以適配在職人士需求為核心,備考設計兼顧學習與工作平衡,畢業證書則遵循國家統一標準,既降低深造門檻,又保障學習價值,下文將深入介紹大連大學同等學力申碩備考難度,畢業證書以及招生專業等內容。
12
10
如今各產業升級對高素質人才的渴求日益迫切,其中福建在職研究生的報考方式,分別適配不同工作年限與職業層級的從業者,其靈活的門檻設置與扎實的培養質量,讓在職深造既貼合工作節奏,又能精準對接職場需求,下文將深入介紹福建在職研究生工作年限要求幾年,職場優勢以及招生院校等內容。
12
10
現在2026年各地事業編招聘更注重“學歷背書+實踐能力”的雙重匹配,同等學力申碩作為在職人士獲取碩士學位的主流路徑,其證書效力已被事業單位招考政策明確認可,因此本文將著重介紹同等學力申碩可以考2026事業編嗎,優勢和熱門學校等內容。
12
10
同等學力申碩免試入學僅指免除入學選拔考試,可直接進入課程學習,并非全程無考試。后續需完成課程考核以修滿學分,通過全國統一的申碩統考(外國語與學科綜合),且完成論文答辯,三大環節缺一不可。該模式仍有嚴格考核標準,報考者需厘清誤區,提前規劃備考,避免因忽視考試環節導致失敗。
同等學力申碩熱門關注
客服電話:010-51264100
中國在職研究生網
免費咨詢
張老師
15901414201張老師
13810876422周老師
15811207920育小路

關注微信公眾號
招生政策隨時看

關注小程序
專業簡章學校隨時查
評論0
“無需登錄,可直接評論...”